原标题 | 源头锚定绿色转型!五部门为工业产品绿色设计给出指引
工业产品设计领域的绿色变革,正迎来一场从“源头”出发的系统性重塑。
记者从工业和信息化部获悉,工业和信息化部近日联合国家发展改革委、教育部、生态环境部、市场监管总局正式印发《工业产品绿色设计指南(2026年版)》(以下简称《指南》),以系统性、分行业、可操作为导向,为产品设计研发人员提供“怎么设计”的完整解决方案。
相比过去侧重“产品评价”的工作思路,新版《指南》将着力点前移至设计阶段,力求从源头控制产品全生命周期的资源消耗和环境影响,全面推行工业产品绿色设计,以提高绿色产品供给能力,促进绿色消费,增强绿色发展动能。

推动工业产品绿色设计工作由示范引领向推广转变
绿色设计也称生态设计,是立足于可持续发展的设计理念和方法,旨在从源头设计阶段减少或控制产品全生命周期的资源消耗和环境影响。研究表明,产品生命周期约80%的资源消耗和环境影响取决于设计阶段。
工信部节能与综合利用司相关负责人介绍,欧盟早在2009年就颁布了《能源相关产品生态设计指令》,2025年又进一步将该指令升级为《可持续产品生态设计法规》,将产品管控范围由能源相关产品扩大至欧盟市场上绝大多数产品。
我国的绿色设计推行工作起步于2013年,工信部联合有关部门出台了《关于开展工业产品生态设计的指导意见》,鼓励和引导行业龙头企业开展绿色设计试点示范、标准研制、产品评价等方面工作,累计培育451家工业产品绿色设计示范企业,涌现出一批典型的绿色设计技术、模式和标志性产品,形成了近200项绿色设计产品评价标准。
《指南》的出台并非一蹴而就。上述负责人表示,为适应国内外绿色低碳发展形势新变化新要求,推动工业产品绿色设计工作由示范引领向全面推广转变,多部门系统梳理总结前期试点示范中的典型经验做法,凝聚行业绿色设计共识,研究制定该《指南》,指导产品研发人员践行绿色设计理念和方法,推广绿色设计解决方案,开发绿色产品,为经济社会发展全面绿色转型提供有力支撑。

聚焦重点方向,与行业实际应用紧密结合
据了解,《指南》编制前,工信部选取了汽车、工程机械、光伏、家用电器、包装、纺织等重点行业,并组织开展专题调研,听取有关研究机构、行业协会、重点企业等专家、设计研发人员的意见建议,深入了解工业产品绿色设计推行的难点堵点。
同时,《指南》在做好与前期工作的有机衔接的基础上,突出转变思路、聚焦重点、与行业实际应用紧密结合。
首先,转变推行思路,从“重产品评价”向“重设计方案”转变。过去绿色设计工作主要面向的是终端产品,以评价为重点,通过制定标准、评选示范企业等方式推动绿色产品供给。而《指南》实现了根本性转变,服务对象从产品变为设计研发人员,以绿色设计的解决方案为重点。

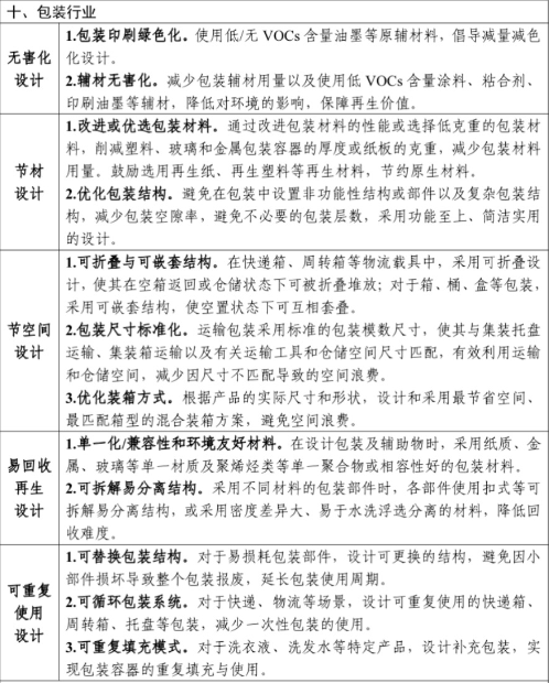
其次,聚焦重点方向进行推广。绿色设计涉及产品全生命周期各环节,概念抽象、覆盖面广,为便于行业企业理解和推广,《指南》梳理总结了11个绿色成效明显、广泛形成共识的绿色设计方向,分别为长寿命、无害化、轻量化、节能、节水、节材、降噪、节空间、易回收再生、可重复使用、零碳设计。
这11个方向横向覆盖产品从原料获取、生产制造、流通使用到回收处置的全过程,纵向贯通资源节约、污染防治、碳减排等多重目标。如零碳设计要求通过低碳原料替代、工艺减碳、末端固碳等全流程优化,实现产品碳足迹最小化。
最后,分行业指导,提供解决方案。《指南》的一大亮点在于“分行业落地”,为进一步将上述11个绿色设计重点方向与行业实际应用紧密结合,突出分行业的指导性,《指南》选取了汽车、工程机械、机床、轴承、风电、氢能、光伏、锂电池、家电、包装、洗涤用品、纺织、生物制造、甲醇、轮胎等15个重点行业,并以这些行业为示例逐一细化出126个具体可操作的绿色设计解决方案。
这些方案不是空洞的原则,而是可直接用于研发一线的技术语言,使之真正成为设计人员的“掌中宝”。

此外,值得注意的是,《指南》不仅提供了设计方案,更设计了一套完整的落地机制,并围绕推进“人工智能+绿色设计”、制定绿色设计标准、推广绿色设计标志性产品、加大绿色设计人才培养、深化国际交流与合作等方面提出具体实施举措。(作者:中环报记者董亚楠)
